Merci de ton retour Quent.
L’option carrelage imitation Bois fut un temps sur la balance. On y renonce pour une raison importante : si nous changeons d’avis par la suite sur l’actuel granito, pour un vrai parquet par exemple… on sera dans la merde^^.
Et le fait qu’on en voit partout me bloque un peu je dois dire( même si c’est pas pour rien qu’on en voit partout !!).
Tu aurais une photo vite faite de ton carrelage stp ? (En mp si tu préfères
)
Dans ma SDB pour des raisons pratiques (1 gosse avec baignoire) je me suis dirigé vers un truc waterproof qui se pose comme du parquet, du Coretec.
De la céramique avec de la fibre de coco. Tu le poses comme du stratifié avec des lames (tu choisis ta taille) mais c’est plus lourd et déjà isolé.
T’as beaucoup de teintes imitation bois qui sont honnêtement cools en vrai. Nous on l’a rajouté dans la partie étendue de la cuisine, justement pour le cas où on partirait plus tard sur autre chose il n’y aurait plus qu’à le déposer.
Merci Thief. Je regarde ça. Top Quent !
La chance !!
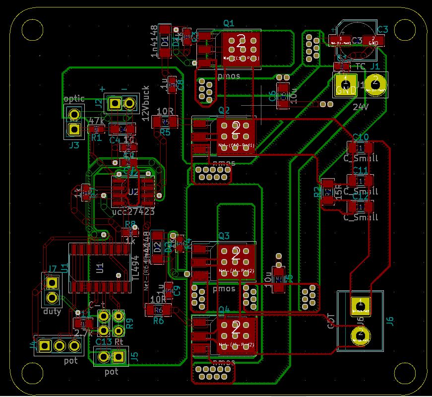
voilà, le projet (aka le message 62) avance 
j’ai réalisé le circuit de commande sur KiCAD, qui contrôlera les 2 briques blanches
photo du circuit et du rendu 3D
Les petites réalisations de mon dernier week-end survie:
construction d’un abris:
Le nid d’ours en face:
Tressage de corde à partir de rafia:
La mienne:
Création d’un kit de feu par friction:
Et la tenue de survie elle est où ?
C’est pas hyper intéressant d’un point de vue style
Par contre ya du layer !
En gros j’avais un bonnet en cachemire JOE, mon écharpe Inis Meain en mérinos/cachemire, ma parka armée canadienne ECW sans liner, mon pull SEH Kelly 10ply, un t-shirt mérinos Icebreaker, un t-shirt en chanvre/coton Jungmaven, un col roule fin en mérinos Uniqlo, des liner de chaussettes mérinos Lorpen, des chaussettes Lorpen t3, des chaussettes en alpaga, un collant Icebreaker en mérinos (le poids le plus lourd), un fatigue en coton Burgus Plus, des sous gants Hestra en mérinos, des moufles Hestra en cuir/synthétique et liner synthétique, une ceinture en cuir AP et mes Red Wing moc toe. La journée il faisait 17 donc en t-shirt. La nuit 0, donc j’avais tout sur moi. J’avais surtout froid aux pieds / jambes. Et un couteau (j’avais pris un Morakniv lame fixe du coup) + une gourde et c’est tout.
Le stuff c’est la vie en survie 
Vraiment. Être dehors par 0 versus dormir dehors par 0 avec juste tes vêtements ça n’a rien a voir ^^ T’as l’impression qu’il fait -15 aprés quelques heures ^^
Tu es du genre a avoir un package préparé a coté du canapé ?
Non pas a ce point
Je suis pas un survivaliste, mais j’aime bien apprendre des nouveaux trucs et apprendre les bases de la survie en nature c’est toujours utile. Et tu te rends compte que si jamais un jour tu dois vraiment le faire t’es quand même bien dans la merde.
Au delà d’aller dans le dur, apprendre ce genre de truc ça permet d’adapter dans certaines situations du « quotidien »
oui complètement. Ils font aussi des cours de survie urbaine dailleurs
Ça ressemble à quoi ça ? ![]()
Tu te met dans la peau d’un SDF ou d’un touriste perdu sans papiers et sans argent dans une ville.
J’peux vous apprendre à appeler le 115 pour ne pas savoir où vous allez dormir le soir car il n’y a pas de places. Vis ma vie de travailleur social.
Et quand on est pas en France ?












